pp电子官方网站
|
统一身份认证
|
图书馆
|
书记校长信箱
|
教务系统
首页
pp电子
学校简介
现任领导
学校新闻
学校规章制度
校园风光
办事指南
校训
校徽
资料下载
学校荣誉
机构设置
通知公告
党建思政
党建思政工作
马院+书院
学生工作
网络党校
教学机构
信息工程学院
数字传媒学院
健康管理学院
智能工程学院
土木工程学院
经济管理学院
公共教学部
思政教学部
继续教育部
管理机构
学校党政办
党群工作部
人力资源处
教学科研处
学生工作处
招生就业处
团委工作
图书信息中心
保卫处
信息中心
后勤处
实践实训中心
招生就业
招生信息网
就业信息网
报考贵科·一键了解
合作交流
本科评估
当前位置:
首页
>>
学校服务
>>
教学科研
>>
教务通知
>>
正文
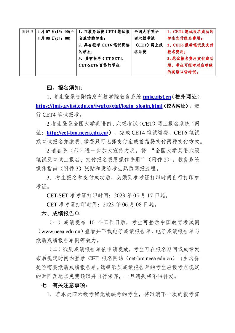
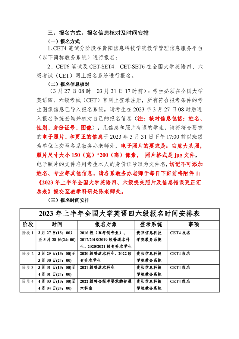
关于做好 2023 年上半年全国大学英语四、六级考试报名工作的通知
来源:
作者:
编辑:
教学科研处
日期:
2023-03-24
点击率:
17561
[我要打印]
[关闭]
摘要:
引题:
关键字:
附件1:2023年上半年全国大学英语四、六级提交照片及信息错误更正汇总表.xls
附件2:全国大学英语六级笔试及口试上报名、支付报名费用操作手册.pdf
附件3:教务系统操作指南.doc
附件4:2022级高考英语成绩在pp电子排名前443名的学生汇总表.xls
E-mail:
分享到:
搜狐微博
新浪微博
网易微博
腾讯微博
作者:
编辑:
教学科研处
上一篇:
pp电子官方网站2023年“专升本”招生考试专业及专业考试科目
下一篇:
关于2023年全国大学生英语竞赛比赛安排的通知
网站地图
|
版权声明
|
隐私说明
地址:贵州省贵阳市贵安新区花溪大学城思雅路8号
纳税人识别号:52520000090327188H
黔ICP备20002667号
学校官微
学校官博