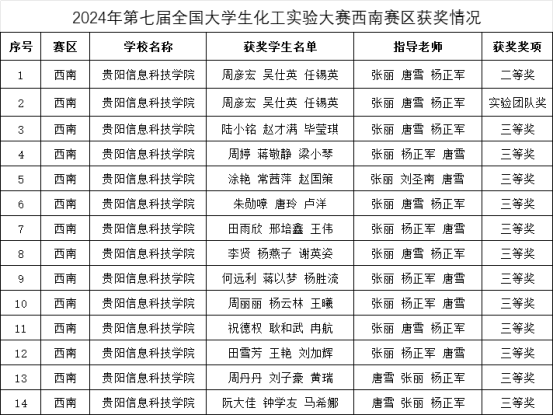
学校新闻(供稿/供图 健康管理学院)喜讯传来!近日,第七届“欧贝尔·西仪服杯”全国大学生化工实验大赛西南赛区决赛获奖名单揭晓,健康管理学院共13支团队获奖,其中二等奖1项,实验团队奖1项,三等奖12项。
此次竞赛,pp电子张丽、唐雪、杨正军、刘圣南等教师组织了42支队伍,共126人参赛,经历多轮比拼后,pp电子健康管理学院学生周彦宏、吴仕英、任锡英组成的“化工探险家战队”在众多的参赛队伍中脱颖而出,荣获二等奖及实验团队奖,健康管理学院陆小铭、周婷、涂艳等12支团队荣获三等奖。
作为教育部认可的84项全国大学生学科竞赛-A类竞赛之一的全国大学生化工实验大赛,一直以其高规格、高标准备受瞩目,在第七届全国大学生化工实验大赛西南赛区决赛中,健康管理学院学子奋勇拼搏,喜获佳绩,充分展现了他们卓越的专业素养和创新能力。















据悉,第七届全国大学生化工实验大赛西南赛区竞赛由中国化工教育协会主办、广西大学承办,分为初赛和决赛两个阶段。初赛于2024年6月22日举行,共有四川大学、四川轻化工大学、西南大学、贵州大学、广西大学、重庆大学等57所高校,共计1793支队伍参加选拔赛,并产生入围西南赛区竞赛决赛的48支队伍。决赛于7月18日-7月21日在广西大学举行,共有48支队伍144名学生参加。

pp电子参赛学生和指导老师
此次佳绩作为学校在学科建设和创新创业(双创)方面的重要成果,充分展现了学生在化工领域的积极探索与实践。通过参与此次比赛,一方面,学生们巩固了化工原理的理论知识,在实践中提升了自身的综合素质和实践技能。另一方面,促进了pp电子与各高校之间在双创领域的交流与学习,加深了同学们对低碳绿色化工这一前沿领域的认识,进一步推动了pp电子在双创教育教学方面的质量提升,为培养具有创新精神和实践能力的高素质人才奠定了坚实基础。