pp电子官方网站
|
统一身份认证
|
图书馆
|
书记校长信箱
|
教务系统
首页
pp电子
学校简介
现任领导
学校新闻
学校规章制度
校园风光
办事指南
校训
校徽
资料下载
学校荣誉
机构设置
通知公告
党建思政
党建思政工作
马院+书院
学生工作
网络党校
教学机构
信息工程学院
数字传媒学院
健康管理学院
智能工程学院
土木工程学院
经济管理学院
公共教学部
思政教学部
继续教育部
管理机构
学校党政办
党群工作部
人力资源处
教学科研处
学生工作处
招生就业处
团委工作
图书信息中心
保卫处
信息中心
后勤处
实践实训中心
招生就业
招生信息网
就业信息网
报考贵科·一键了解
合作交流
本科评估
当前位置:
首页
>>
学校服务
>>
教学科研
>>
教务规章制度
>>
正文
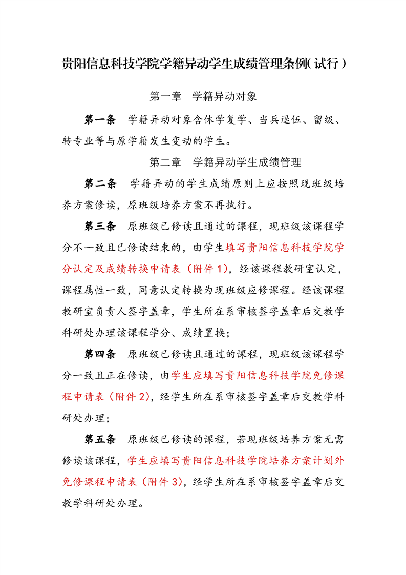
pp电子官方网站学籍异动学生成绩管理条例(试行)
来源:
作者:
编辑:
毛星月
日期:
2025-11-14
点击率:
3518
[我要打印]
[关闭]
摘要:
引题:
关键字:
附件1:pp电子官方网站课程学分认定及成绩转换申请表.doc
附件2:pp电子官方网站免修课程申请表.doc
附件3:pp电子官方网站培养方案计划外免修课程申请表.doc
附件4:pp电子官方网站免修免考课程申请表.doc
E-mail:
分享到:
搜狐微博
新浪微博
网易微博
腾讯微博
作者:
编辑:
毛星月
上一篇:
pp电子官方网站教师试卷批改工作规范要求 (试行)
下一篇:
pp电子官方网站各专门委员会印章管理办法
网站地图
|
版权声明
|
隐私说明
地址:贵州省贵阳市贵安新区花溪大学城思雅路8号
纳税人识别号:52520000090327188H
黔ICP备20002667号
学校官微
学校官博