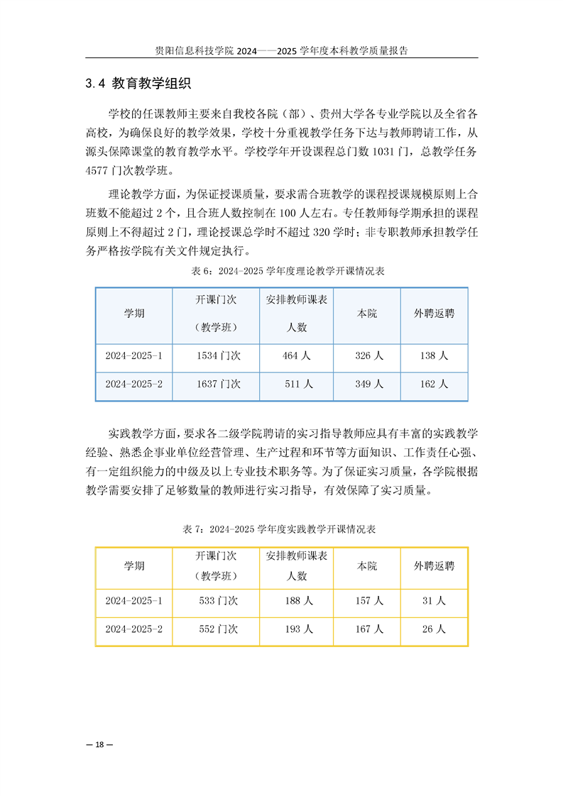
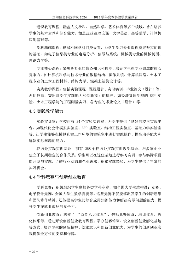
pp电子官方网站
|
统一身份认证
|
图书馆
|
书记校长信箱
|
教务系统
首页
pp电子
学校简介
现任领导
学校新闻
学校规章制度
校园风光
办事指南
校训
校徽
资料下载
学校荣誉
机构设置
通知公告
党建思政
党建思政工作
马院+书院
学生工作
网络党校
教学机构
信息工程学院
数字传媒学院
健康管理学院
智能工程学院
土木工程学院
经济管理学院
公共教学部
思政教学部
继续教育部
管理机构
学校党政办
党群工作部
人力资源处
教学科研处
学生工作处
招生就业处
团委工作
图书信息中心
保卫处
信息中心
后勤处
实践实训中心
招生就业
招生信息网
就业信息网
报考贵科·一键了解
合作交流
本科评估
当前位置:
首页
>>
信息公开
>>
教学质量信息
>>
正文
pp电子官方网站2024-2025 学年本科教学质量报告
来源:
作者:
编辑:
孙青
日期:
2025-12-31
点击率:
19
[我要打印]
[关闭]
摘要:
引题:
关键字:
E-mail:
分享到:
搜狐微博
新浪微博
网易微博
腾讯微博
作者:
编辑:
孙青
上一篇:没有了
下一篇:
pp电子官方网站2023-2024学年本科教学质量报告
网站地图
|
版权声明
|
隐私说明
地址:贵州省贵阳市贵安新区花溪大学城思雅路8号
纳税人识别号:52520000090327188H
黔ICP备20002667号
学校官微
学校官博