pp电子官方网站
首页
中心概况
教师风采
心理服务
宣传活动
教育教学
当前位置:
首页
>>
通知公告
>>
正文
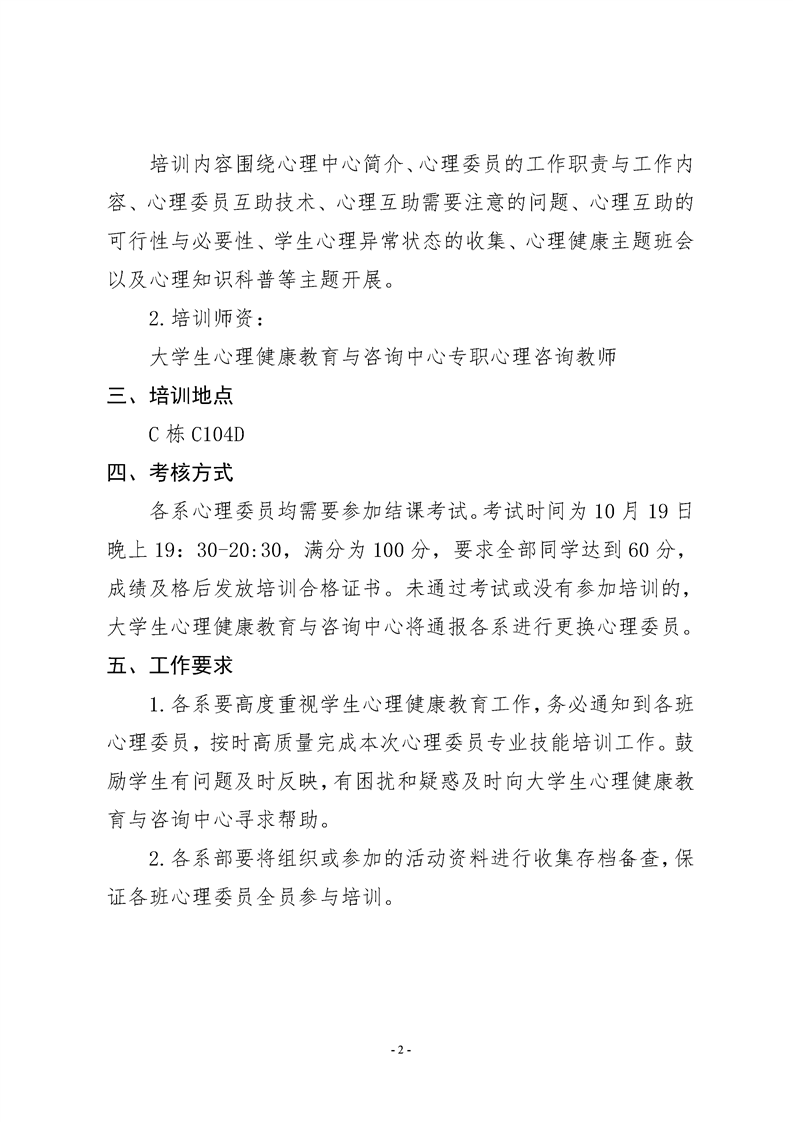
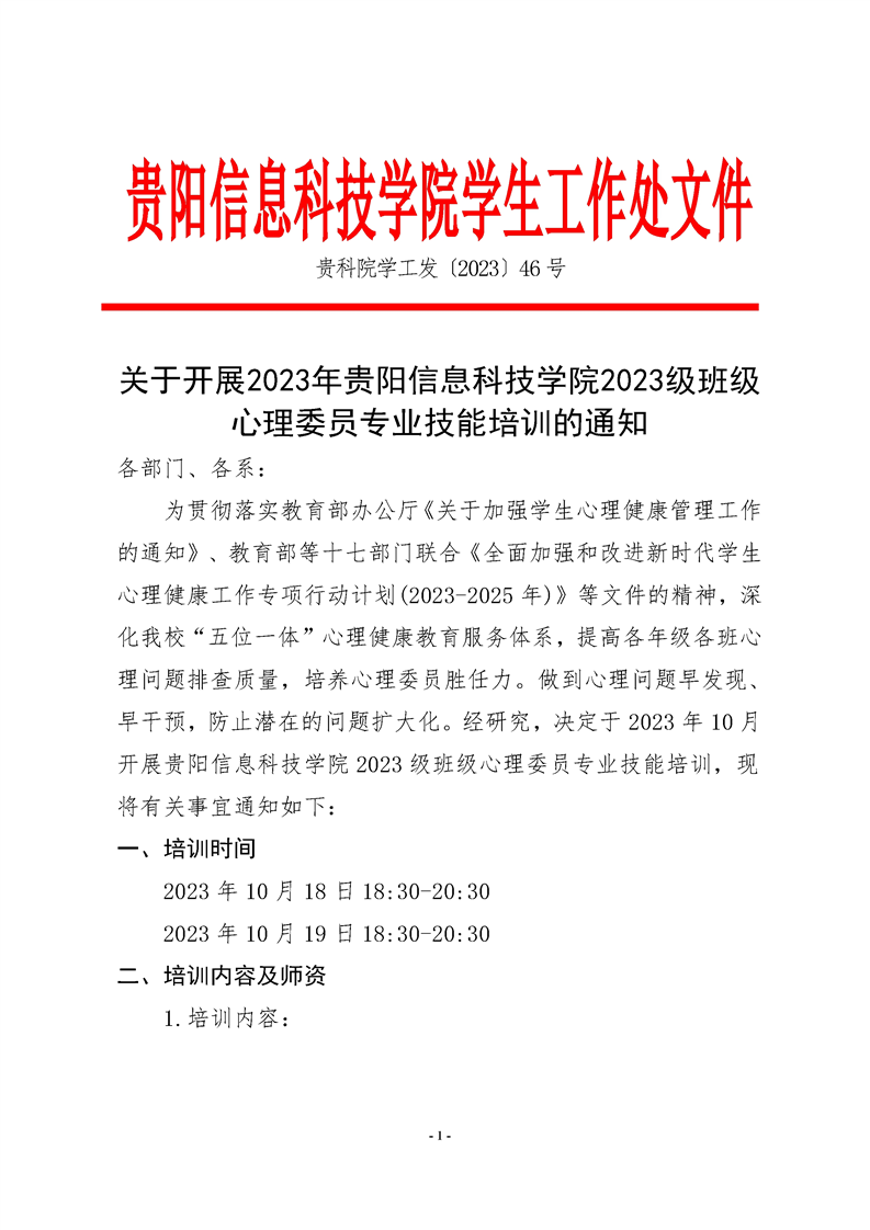
关于2023年班级心理委员技能培训的通知
来源:
作者:
编辑:
石琳
日期:
2023-10-18
点击率:
1659
[我要打印]
[关闭]
摘要:
引题:
关键字:
作者:
编辑:
石琳
上一篇:
pp电子官方网站开展2023级新生(含专升)心理健康测评的通知
下一篇:
pp电子官方网站关于开展辅导员心理解压团体沙龙的通知
贵大首页
贵大国际处
贵州省人民政府
贵州省教育网
中国知网
贵阳市人才市场
江西泰豪动漫职业学院
泰豪集团
版权声明
|
隐私说明
地址:贵州省贵阳市贵安新区花溪大学城思雅路贵州大学明德学院:550025
贵公网安备 52990002000003号
手机网站
微信官网