我系首届“粤嵌杯”简历设计大赛优秀作品展示
摘要:
引题:
关键字:
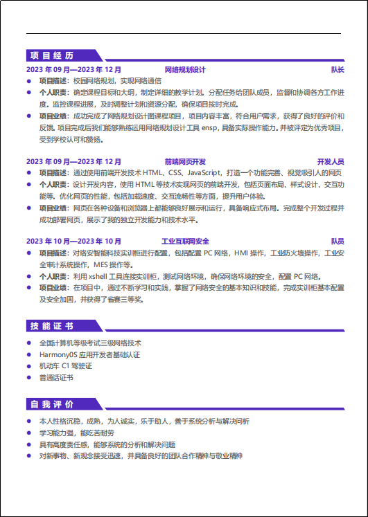
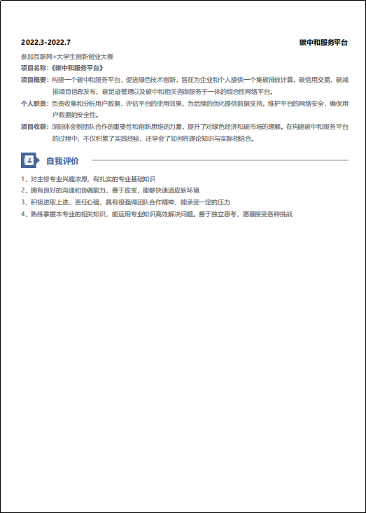
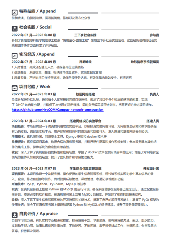
一等奖:计科2101班 孙玉宏(指导老师 王坚)



二等奖:大数据2102班廖委委(指导老师 王坚)


二等奖:通信2101班杨薇(指导老师 韩世娟)




三等奖:通信2101班黄玲凤(指导老师 韩世娟)



三等奖:网络2101班何松谕(指导老师 穆筱琪)



三等奖:大数据2101班陈蜂月(指导老师 王坚)



pp电子官方网站信息工程系
2024年4月10日
作者:
编辑:信息系
上一篇:没有了
一等奖:计科2101班 孙玉宏(指导老师 王坚)



二等奖:大数据2102班廖委委(指导老师 王坚)


二等奖:通信2101班杨薇(指导老师 韩世娟)




三等奖:通信2101班黄玲凤(指导老师 韩世娟)



三等奖:网络2101班何松谕(指导老师 穆筱琪)



三等奖:大数据2101班陈蜂月(指导老师 王坚)



pp电子官方网站信息工程系
2024年4月10日