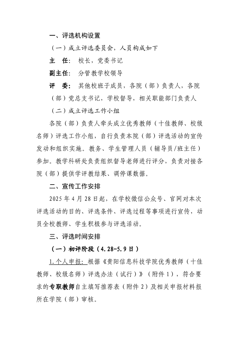
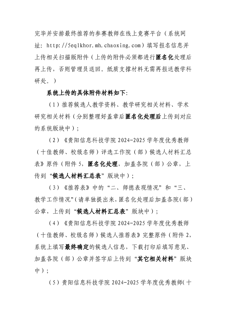
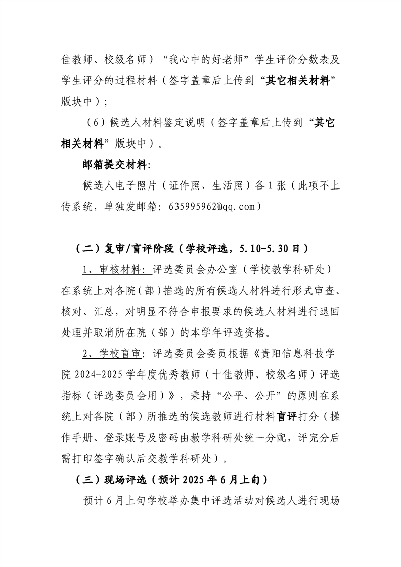
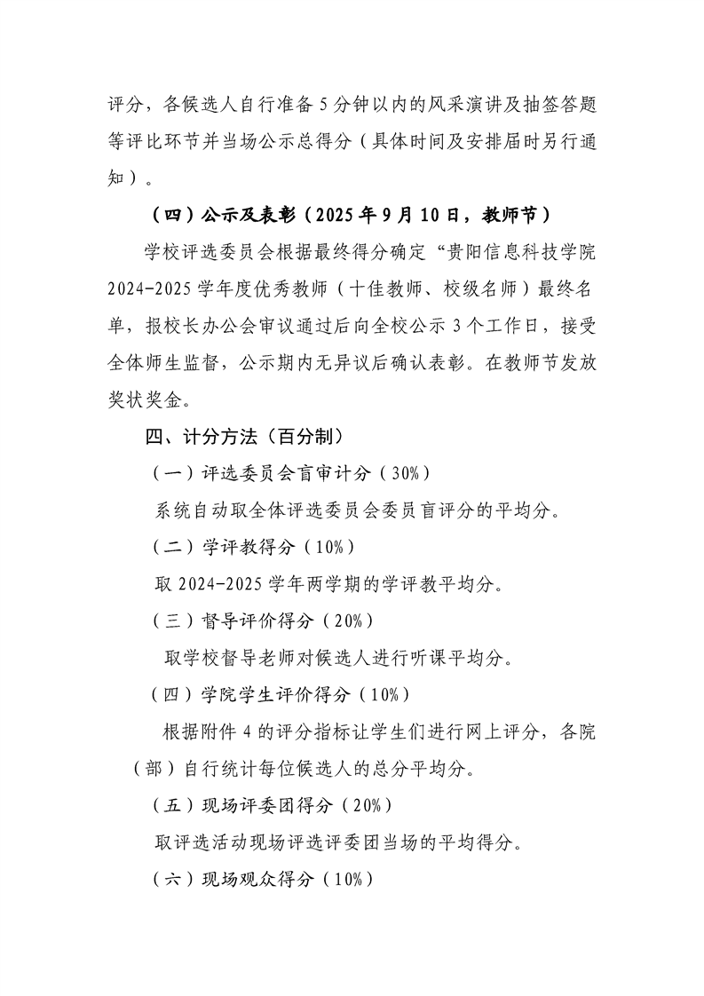
关于组织开展2024-2025学年度优秀教师(十佳教师、校级名师)评选活动的通知
摘要:
引题:
关键字:








附件1:pp电子官方网站优秀教师(十佳教师、校级名师)评选办法(试行).pdf
附件2:pp电子官方网站2024-2025学年度优秀教师(十佳教师、校级名师)院(部)候选人推荐表.doc
附件3:优秀教师(十佳教师、校级名师)候选人系统填报操作手册.doc
作者:
编辑:付豪








附件1:pp电子官方网站优秀教师(十佳教师、校级名师)评选办法(试行).pdf
附件2:pp电子官方网站2024-2025学年度优秀教师(十佳教师、校级名师)院(部)候选人推荐表.doc
附件3:优秀教师(十佳教师、校级名师)候选人系统填报操作手册.doc