pp电子官方网站
欢迎访问贵州大学明德学院--学生工作处!
学院主页
|
加入收藏
首 页
部门简介
学生事务
学生资助
思政教育
国防教育
人物风采
下载专区
2026年4月4日 02:45:13 Sat
当前位置:
首页
>>
学生资助
>>
奖学金
>>
正文
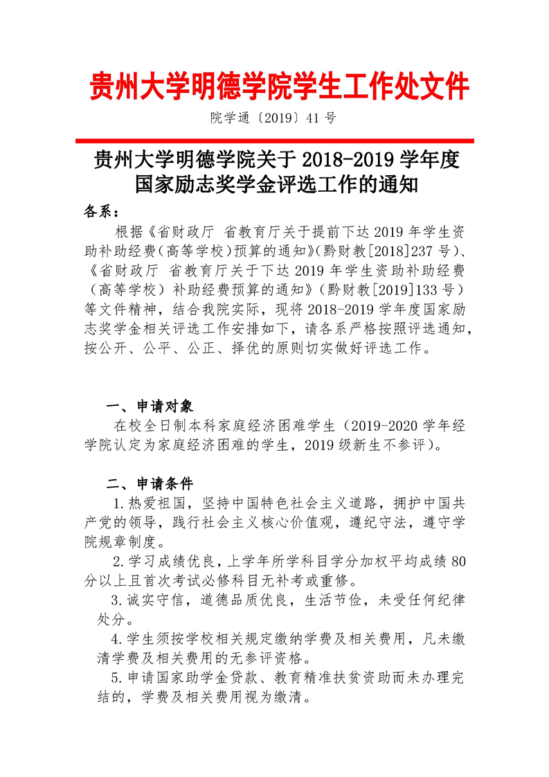
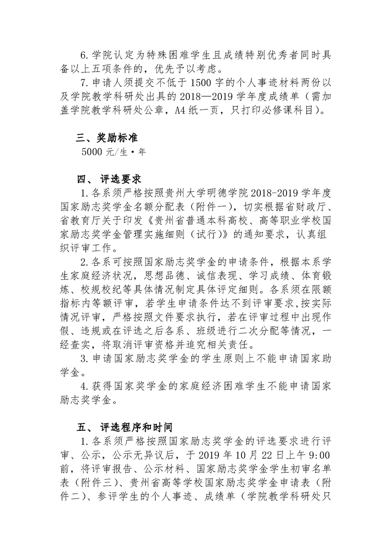
贵州大学明德学院关于2018-2019学年度国家励志奖学金评选工作的通知
来源:
作者:
编辑:
学生工作处
日期:
2019-10-18
点击率:
13692
[我要打印]
[关闭]
摘要:
引题:
关键字:
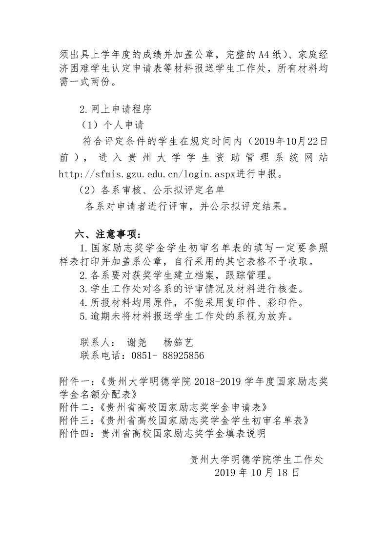
附件一:贵州大学明德学院2018-2019学年度国家励志奖学金名额分配表.xls
附件二:贵州省高校国家励志奖学金申请表.doc
附件三:贵州省高校国家励志奖学金学生初审名单表.xls
附件四:贵州省高校国家励志奖学金填表说明.doc
作者:
编辑:
学生工作处
上一篇:
贵州大学明德学院关于组织评选2019-2020学年“贵州大学郑强奖(助)学金”的通知
下一篇:
贵州大学明德学院关于做好2018-2019学年度国家奖学金评选工作的通知
网站声明
|
网站管理
地址:贵州省贵阳市贵安新区花溪大学城思雅路8号 邮编:550025
技术支持:
贵州佰仕佳信息工程有限公司