pp电子官方网站
欢迎访问贵州大学明德学院--学生工作处!
学院主页
|
加入收藏
首 页
部门简介
学生事务
学生资助
思政教育
国防教育
人物风采
下载专区
2026年4月14日 20:06:46 Tue
当前位置:
首页
>>
学生资助
>>
医疗保险
>>
正文
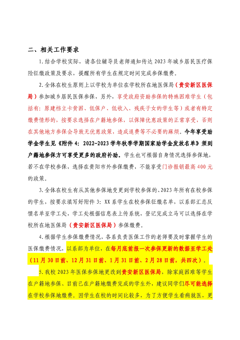
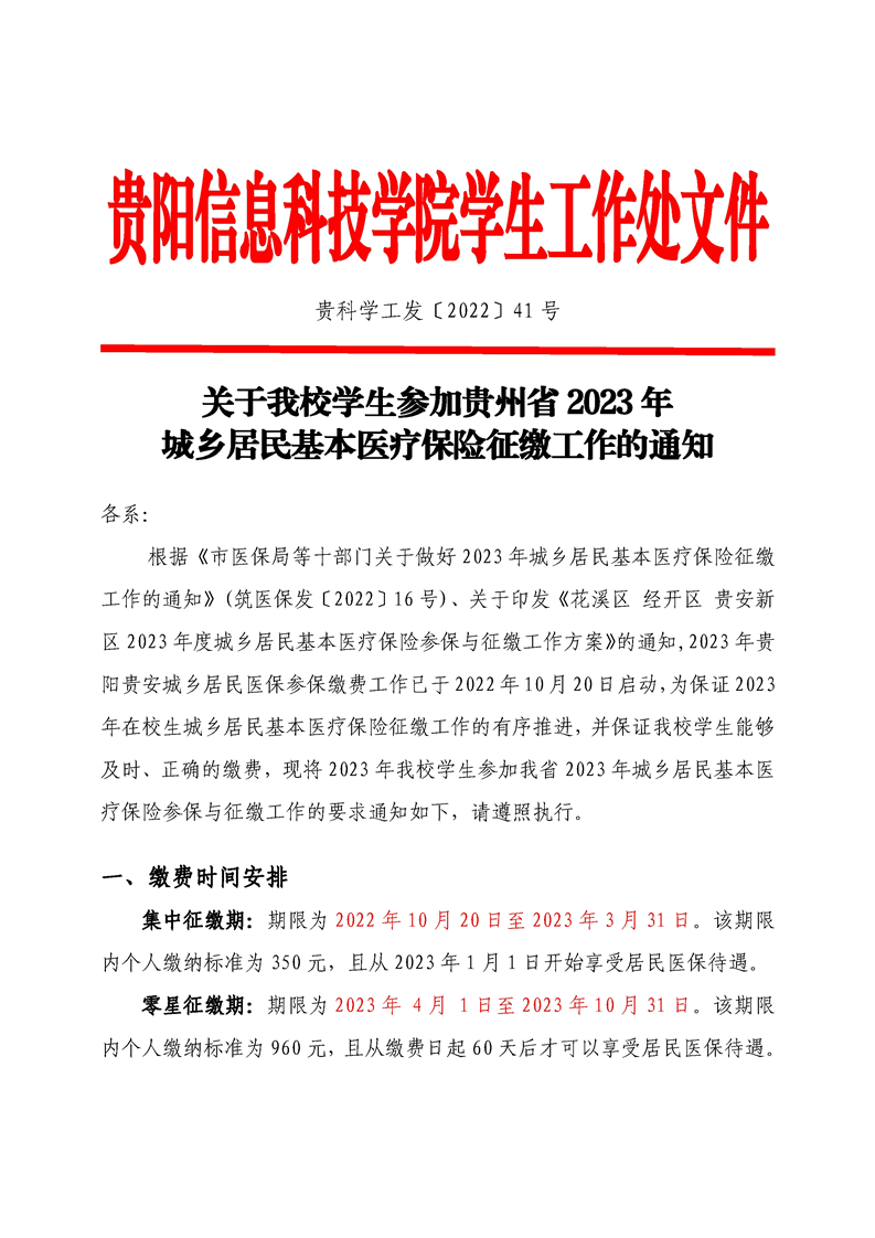
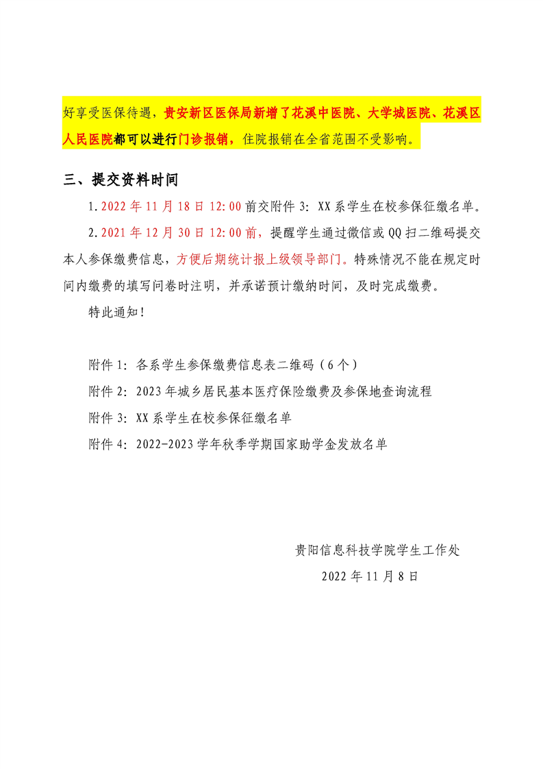
关于pp电子学生参加贵州省2023年城乡居民基本医疗保险征缴工作的通知
来源:
作者:
编辑:
杨亮
日期:
2022-11-08
点击率:
1293
[我要打印]
[关闭]
摘要:
引题:
关键字:
作者:
编辑:
杨亮
上一篇:没有了
下一篇:
关于pp电子学生参加贵州省2025年城乡居民基本医疗保险征缴工作的通知
网站声明
|
网站管理
地址:贵州省贵阳市贵安新区花溪大学城思雅路8号 邮编:550025
技术支持:
贵州佰仕佳信息工程有限公司