pp电子官方网站
欢迎访问贵州大学明德学院--学生工作处!
学院主页
|
加入收藏
首 页
部门简介
学生事务
学生资助
思政教育
国防教育
人物风采
下载专区
2026年4月14日 20:06:47 Tue
当前位置:
首页
>>
学生事务
>>
学生证办理
>>
正文
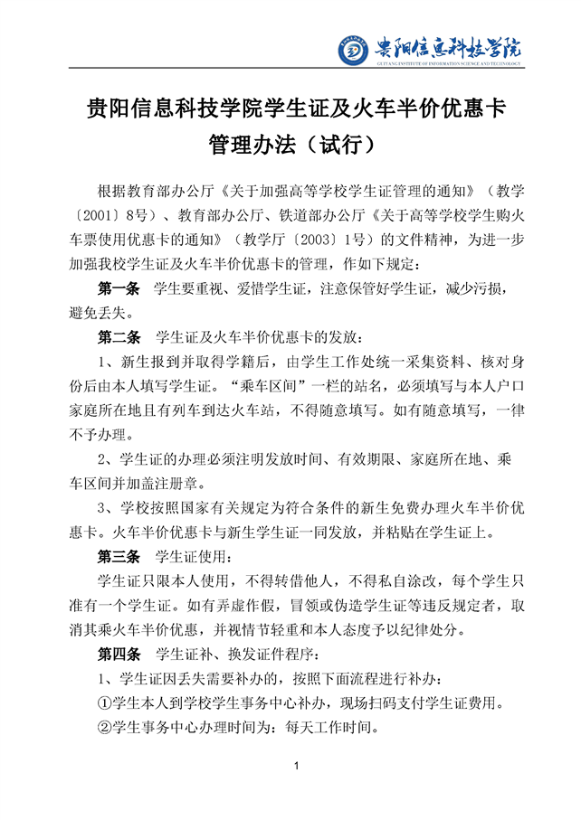
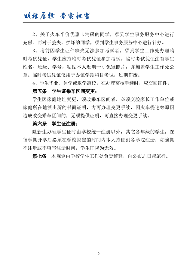
pp电子官方网站学生证及火车半价优惠卡管理办法(试行)2024年版
来源:
作者:
编辑:
杨亮
日期:
2024-09-02
点击率:
1465
[我要打印]
[关闭]
摘要:
引题:
关键字:
作者:
编辑:
杨亮
上一篇:没有了
下一篇:
pp电子官方网站学生证及火车半价优惠卡管理规定(试行)
网站声明
|
网站管理
地址:贵州省贵阳市贵安新区花溪大学城思雅路8号 邮编:550025
技术支持:
贵州佰仕佳信息工程有限公司