喜报丨pp电子在2025年“高教社杯”全国大学生数学建模竞赛中斩获多项省级荣誉
摘要:
引题:
关键字:
喜报!pp电子学子在2025年“高教社杯”全国大学生数学建模竞赛中荣获省级二等奖
近日,由中国工业与应用数学学会联合主办的2025年“高教社杯”全国大学生数学建模竞赛成绩揭晓。pp电子共三名教师及指导队伍获奖,分别是公共教学部惠芸老师指导的学生队伍胡嵩凌、龙一、陈港三名同学荣获贵州赛区二等奖;公共教学部王孟孟老师指导的学生队伍吴江灿、吴琼、黄贵琴三名同学荣获贵州赛区三等奖;智能工程学院张宁老师指导的学生队伍陈蝶、严琴、车方鑫三名同学荣获贵州赛区三等奖的好成绩。


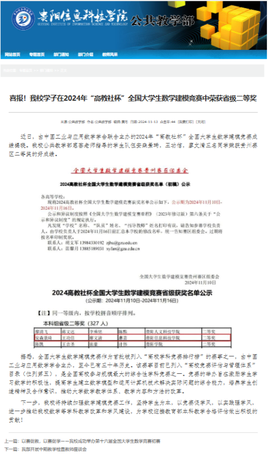
本科组省级二等奖(103队)
![]()
本科组省级三等奖(71队)
![]()
据悉,高教社杯全国大学生数学建模竞赛由中国工业与应用数学学会(CSIAM)主办,自1992年创办以来,已成为首批列入教育部“高校学科竞赛排行榜”的权威赛事(现位列“高校竞赛评估与管理体系”目录第五位)。2025年参赛规模覆盖全球1837所院校、20余万学生,是全球规模最大的数学建模竞赛。该竞赛以“激励数学学习、培养实践能力”为核心目标,通过72小时团队赛制,提升学生数学模型构建、计算机技术应用及跨学科协作能力,推动高校数学教学改革与创新人才培养。
近三年,pp电子在该赛事中取得的最佳成绩为本科组省级二等奖,下一步,pp电子将持续加强对全国大学生数学建模竞赛工作的管理与培训,争取在师生共同努力下突破一次又一次的佳绩,同时更好地推动学生在赛中做、从赛中学,促进教师以赛促研、以赛促教。

作者:公共教学部
编辑:龙声炫